首页
>
政务公开
>
法定主动公开内容
>
预算/决算
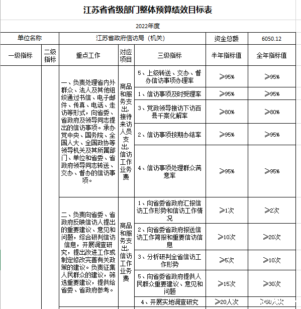
江苏省政府信访局部门整体预算绩效目标表
发布日期:2022-02-18 11:12
浏览次数:
信息来源: 局办公室
江苏省政府信访局部门整体预算绩效目标表.pdf
打印
关闭
lol竞猜雷竞技